beat365在线唯一官网学生会改革情况
为落实共青团中央、教育部、全国学联联合下发的《关于推动高校学生会(研究生会)深化改革的若干意见》,接受广大师生监督,现将beat365截至2021年11月学生会(研究生会)改革情况公开如下。
一、改革自评表
(一)校级学生会组织改革自评表



(二)二级学生会组织(含二级院系、书院、分校区等学生会、研究生会)改革自评表


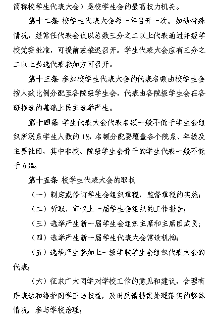
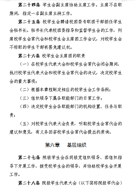
二、《beat365在线唯一官网学生会章程》









三、校级组织工作机构组织架构图
四、校级组织工作人员名单

*最近1个学期/最近1学年/入学以来学习成绩综合排名(新生、研究生不需填写)
五、校级组织主席团成员候选人产生办法及选举办法
《beat365在线唯一官网学生代表大会选举办法 》

六、校级学生(研究生)代表大会召开情况
2021年6月9日,beat365召开了第二次学生代表大会,此次大会有学生代表48名,主要议程如下:


新闻链接:/info/1262/11614.htm (预备会)
/info/1262/11616.htm (大会)
现场图片:

七、校级学生代表大会代表产生办法



八、校团委指导学生会主要责任人
| 类别 |
姓名 |
是否为专职团干部 |
备注 |
| 分管学生会组织的校团委副书记 |
张红军 |
是 |
|
| 学生会组织秘书长 |
缪灵 |
是 |
|
九、《beat365在线唯一官网学生会组织工作改革工作自评报告》
为深入贯彻习近平新时代中国特色社会主义思想特别是习近平总书记关于青年工作的重要思想,进一步深化学校学生会改革,充分发挥学生会组织育人功能,支持和引导学生会更好地服务学校青年学生成长成才,按照团省委《关于开展全省学生会(研究生会)组织改革情况分类评估调研的通知》相关要求,beat365在线唯一官网系统开展了学生会改革自查工作并进行全面总结。现将具体工作情况汇报如下:
一、明确职能定位方面。beat365在线唯一官网学生会职能定位明确,按照《普通高等学校学生会(研究生会)章程制定办法》要求经过全面调研,《beat365在线唯一官网学生会章程》经2021年6月9日召开的学校第二次学生代表大会审议通过。章程修正案中规定beat365在线唯一官网学生会(以下简称学生会)是学校党委领导下的主要学生组织,是学校联系广大同学的桥梁和纽带。学生会以习近平新时代中国特色社会主义思想为指导,以加强对同学的政治引领为根本,以全心全意服务同学为宗旨,及时向同学传达党的声音和主张,引导广大同学自觉把个人理想融入到党和人民的共同奋斗之中。学生会必须面向全体同学,坚持从同学中来、到同学中去,听取、收集同学在学业发展、身心健康、社会融入、权益维护等方面的普遍需求和现实困难,及时反馈学院,帮助有效解决。学生会组织未承担宿舍管理、风纪纠察等高校行政职能。
二、改革运行机制方面。beat365在线唯一官网学生会组织架构模式为主席团+工作部门。执行机构为轮值主席团,由学校学生代表大会选举产生,对学校学生代表大会负责。实行轮值主席制度,设执行主席,下设6个工作部门,分别为办公部、学习部、学分部、体育部、文宣部、权益部。学生会章程修明确二级学院学生会是学校学生会的基层组织,接受学校学生会的指导。学校中职学生中未设学生会组织,但纳入校级学生代表大会列席代表,中职学生有权参与校院学生会成员纳新和干部选拔。
三、坚持精简原则方面。校学生会坚持按照相关规定精简机构配置,缩减人员规模,现设主席团成员4名,工作部门精简到6个,部门负责人及一般工作人员由55人精简至38人。除学生会主席团、部门负责人和工作人员,均未设置其他任何职务。
四、明确遴选条件方面。根据高校学生会改革文件和beat365学生组织换届工作的要求,明确了学生干部选拔的基本条件。学生会成员需为共青团员,理想信念坚定,热爱和拥护中国共产党,具有强烈的爱国意识、爱国情感,积极弘扬和践行社会主义核心价值观,品行端正、作风务实、乐于奉献,具有全心全意为广大同学服务的觉悟和能力,并要求其学习成绩综合排名在最近一学期或一学年本专业前30%以内,且无课业不及格、无违规违纪等情况。学生会主席团的选拔通过召开学生代表大会的规范程序进行。
五、严格遴选程序方面。学生会主席团根据beat365学生会章程规定产生。校团委严格执行主席团程序按候选人由二级院(部)推荐、党总支同意,学校党委学生工作部、团委联合审查后,报学校党委确定。
六、规范召开学代会方面。2021年6月9日召开第二次学生代表大会,校级学生代表大会代表大会设代表48人,代表具有广泛性,名额分配覆盖各个学院年级。大会代表经班级、院学生会组织推荐选举产生。校级学生会组织主席团成员由学生代表大会选举产生。校级学生会主席团候选人由学院团组织推荐,经学院党组织同意,经学工部和团委审查并向学校党委汇报确定。
七、坚持从严治会方面。从思想引领教育、组织制度建设、活动建设、作风建设、发挥作用、岗位履职情况等多指标对学生会成员进行全面客观的综合评价;组织学生会工作人员开展四史教育、学习全国学联二十七大会议精神、习近平总书记贺信和党中央致词精神、《中华全国学生联合会章程》、《加强和改进新时代学联学生会工作实施方案》、《关于推动高校学生会(研究生会)深化改革的若干意见》等重要讲话和文件精神。组织学生会成员共同学习并普遍知晓和遵守《关于学联学生会工作人员改进作风服务同学的若干规定》、《学生会研究生会干部自律公约》以及校学生会管理相关制度,做到全心全意为同学服务。落实学生会工作人员述职评议制度,对任期内发生违纪或工作推诿扯皮、不作为、乱作为等同学反映强烈的,同级团组织应及时查证,查实的做免职处理。校学生会的部门负责人、工作人员的任职罢免由校学生会主席团召开全体会议,形成统一意见后,报校学生会常代会审议决定。
八、建立述职评议制度方面。建立了学生会述职评议制度,从述职评议对象、评议标准、民主测评等多方面规定了学生会工作人员述职评议的要求。每学期进行一次学生会工作人员述职评议,邀请各学院学生代表、学工部和团委老师参会。制度中明确在学生会组织工作人员参加评奖评优、测评加分等事项时,依据述职评议结果择优提名,未与其岗位简单挂钩。
九、落实党的全面领导方面。学校党委高度重视学生会改革工作,学校党政工作要点中明确指出全面加强共青团、学生会自身建设,加强对团学干部的选拔、教育、培养培训等。目前,分管学生工作的党委委员分管学生会工作,分管教学工作的党委委员参与学生会的管理,推动学院学生会改革工作。学生会组织建立了述职评议工作制度,校党委、学工部,各学院党总支通过述职会议听取学生会工作汇报。
十、加强工作具体指导方面。学生会组织接受团委和上级学联的双重指导。校团委及时向党委汇报学生会工作重大事项,坚决落实学校党委有关要求。明确1名团委专职副书记指导学生会工作,聘任团委老师担任校学生会秘书长,院系学生会聘团组织负责人担任秘书长。日常工作指导主要是重点抓好学生会思想理论学习和业务培训、举办各类活动、发布重要信息、开展对外联系、使用经费物资等事项的审核管理,确保学生会日常工作顺利开展。
以上自评公开内容如有不实情况,可发送邮件至安徽省学联秘书处邮箱(2354000012@qq.com)或全国学联秘书处邮箱(xuelianban@126.com)反映。