beat365在线唯一官网
中文网
|
ENGLISH
学院首页
学院概况
专业设置
师资队伍
学生工作
学院党建
实验实训
学校官网
学生工作
>> 团学工作
>> 师生风采
>> 就业指导
>> 优秀校友
当前位置:
学院首页
>>
学生工作
>>
就业指导
>>
正文
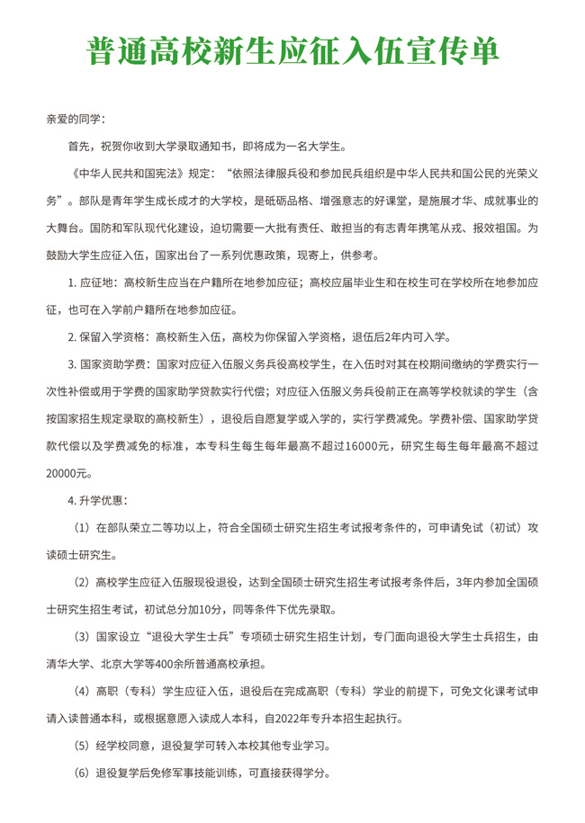
普通高校新生应征入伍宣传单
时间:2024年07月05日 14:12 发布人:徐祥 浏览次数:[]
版权所有:beat365在线唯一官网 地址:安徽省六安市金安区梅山中路56号 邮编:237011 联系电话:0564-3384312
技术支持:beat365在线唯一官网信息技术学院